Sarina - int. design brand
Design Brief
The Problem
Two interior designers with diverse perspectives joined to create an interior design studio brand. Their wish is to have one brand to represent them in front of their clients. The brand should act digitally and physically.
METHODOLOGY
I have chosen the 'connect' theme for this project and began a mind map research. I found several exciting directions that can be useful to develop. The first idea is the mesh and its grid. This idea blends things but keeps them connected in a constructive layer. Another concept I found interesting to explore is lego or building blocks that combine elements into something else.
Research
I researched my chosen theme and finally decided to focus on a particular branch that I believe will achieve the client's most satisfactory outcome. My chosen concept is Mesh. I found professionals such as architects, hair stylers, and artists who use this technique to create various structures that expose their outcome grid's as a beauty element. I plan to use Mesh to create a brand that denotes connect and join. Also, I plan to create brand visuals that connote secure, trust transparent boundaries. It is essential that the client feel safe in the interior designers' hand responsible for designing the new residence and life within it.
DEVELOPMENT
Concept
I used the theme and concept to synthesize and combine the designer's names into one. The outcome name reflects both designers and humanizes the brand so the target audience can relate.
Theme
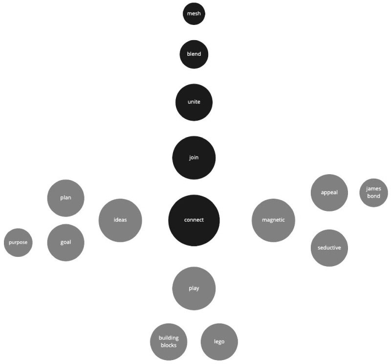
Every brand must establish unique associations. The associations are stored in the human mind as memories and come to play when customers have a goal that a specific brand can achieve. The list here represents the theme and concept associations, and highlighted are the chosen theme and concept and the client's desired brand association.
Outcome
The Problem
Two interior designers with diverse perspectives joined to create an interior design studio brand. Their wish is to have one brand to represent them in front of their clients. The brand should act digitally and physically.
METHODOLOGY
I have chosen the 'connect' theme for this project and began a mind map research. I found several exciting directions that can be useful to develop. The first idea is the mesh and its grid. This idea blends things but keeps them connected in a constructive layer. Another concept I found interesting to explore is lego or building blocks that combine elements into something else.
